Вернуться к другим историям

«Пхали-Хинкали» и «Хачо и Пури»

«Пхали-Хинкали» и «Хачо и Пури» logo
О компании «Пхали-Хинкали» и «Хачо и Пури»

Федеральная компания в сегменте HoReCa. Корпорация развивает по франчайзингу два бренда ресторанов — «Хачо и Пури» и «Пхали-Хинкали».

Общее количество точек – более 30. В штате — более 1 000 сотрудников. География присутствия – 6 городов России.

https://phali-hinkali.ru/
  • О проекте
  • Проблематика
  • История внедрения
  • Сложности
  • Результаты
  • Планы

Клиент

Ресторанные бренды «Пхали-Хинкали» и «Хачо и Пури»

Сфера бизнеса

Управление и развитие ресторанных брендов

Период внедрения

2022-2024 годы

Продукты MANGO OFFICE

  • Виртуальная АТС (IP-телефония)

  • Контакт-центр (профессиональная платформа для эффективных коммуникаций в голосовых и текстовых каналах)

  • Wallboard (доска достижений сотрудников в режиме онлайн)

  • Манго Диалоги (текстовая коммуникация с клиентами)

  • Речевая аналитика (контроль и анализ телефонных разговоров с посетителями)

Оцифрованные отделы

  • Колл-центр

О компании

«Хачо и Пури» и «Пхали-Хинкали» — федеральные бренды ресторанов. Сегмент — HoReCa. 

Общее количество точек — более 30. В штате — более 1 000 сотрудников. География присутствия — 6 городов России. 


До 2022 года компания использовала отдельные колл-центры для каждого бренда ресторанов. А провайдером услуг для коммуникаций с клиентами был «Мегафон». 

Проблема была в том, что технические возможности ПО не позволяли объединить два колл-центра в одном IT-решении. 

Другая проблема была в том, что колл-центры не полностью «закрывали» все задачи бизнеса. Они выполняли только одну функцию – приём заказов на доставку. 

Бронированием столиков, организацией банкетов и другими консультациями занимались все остальные сотрудники ресторанов. 

Эта модель бизнеса создавала хаос. И требовала оптимизации. Рестораны с большой проходимостью теряли до 55% вызовов. 

Топ-менеджеры приняли решение создать единый колл-центр – это означало переход на новый софт. И эволюцию «операционки».

Выбор платформы

Решения телеком-операторов «большой тройки» отпадали сразу. Они не давали сотрудникам работать в одном окне. А руководителям – получать подробную статистику. Только количество принятых и пропущенных звонков.

Рестораторы почти договорились с другим провайдером IP-телефонии, когда один из топ-менеджеров получил на почту предложение от MANGO OFFICE. Компания приняла его.

Причина выбора – личное отношение к проблемам компании. Корпорация сразу получила персонального аккаунт-менеджера от MANGO OFFICE и гарантии помощи в кастомизации продуктов.

Давид Тер-Галустов, директор направления доставки и банкетной службы ресторанов «Пхали-Хинкали» и «Хачо и Пури»:

«Для меня очень важно, что у бизнеса есть человеческое лицо. Когда ты не просто обращаешься в бездушную поддержку. 

Есть менеджер, который тебя ведет, знает все твои проблемы. Это одно из преимуществ MANGO OFFICE».

Этапы внедрения

  • Сентябрь - октябрь 2023 года — запуск единого колл-центра «Хачо и Пури» и «Пхали-Хинкали» в формате IP-телефонии. В Санкт-Петербурге

  • Ноябрь - декабрь 2023 года — подключение к колл-центру ресторанов из других регионов

  • Январь 2024 года — интеграция сервиса Манго Диалоги с CMS сайтов ресторанов

  • Сентябрь 2023 - январь 2024 года — подключение сервиса Речевая аналитика и модуля Wallboard 

Команды и рабочие группы:

Со стороны компании — 7 человек:

  • руководитель проекта, директор направления доставки и банкетной службы Давид Тер-Галустов

  • IT-директор

  • главный архитектор разработки

  • разработчик сайтов

  • руководитель колл-центра

  • три старших менеджера отделов колл-центра

Со стороны MANGO OFFICE — 4 человека:

  • руководитель внедрения, аккаунт-менеджер Александра Смирнова

  • технические специалисты по подключению и поддержке

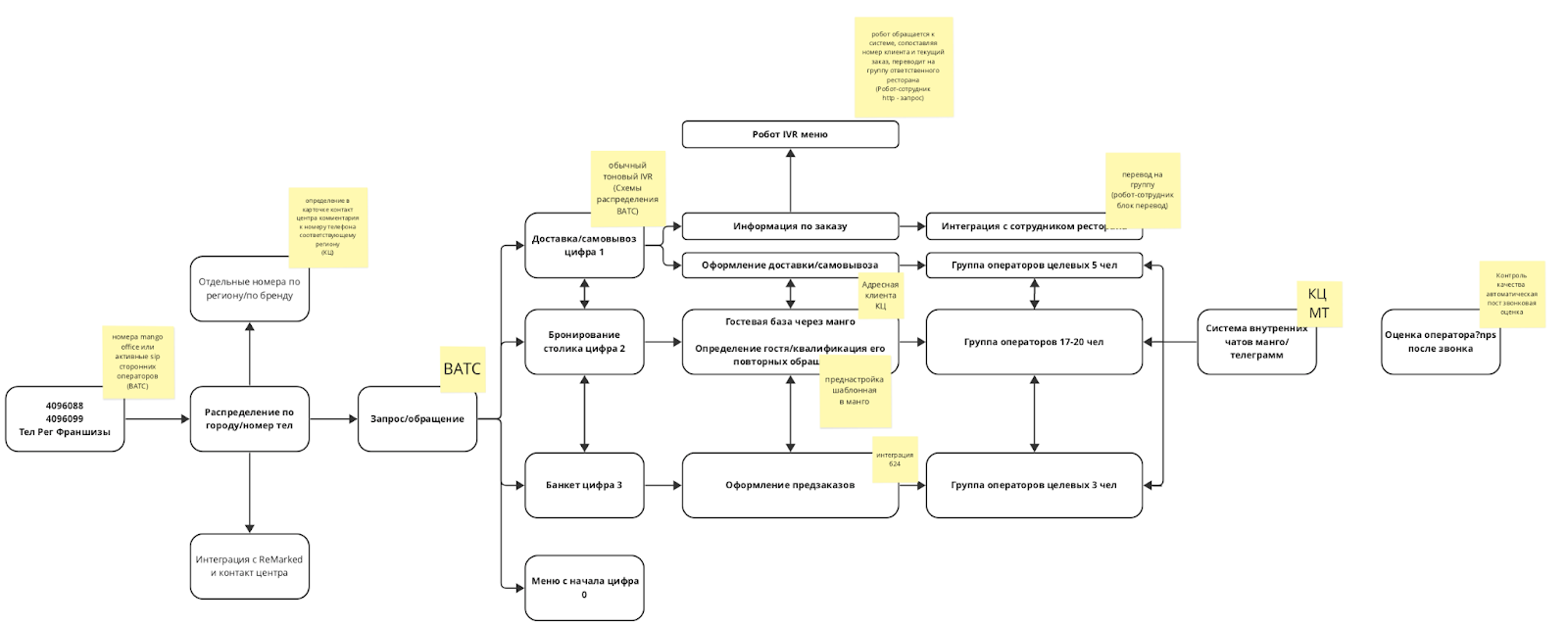
Как организован единый колл-центр «Хачо и Пури» и «Пхали-Хинкали»

Единый колл-центр состоит из 3 отделов. Все сотрудники работают через Контакт-центр MANGO OFFICE:

  • отдел доставки и самовывоза (1 старший менеджер и 7 операторов)

  • отдел бронирования столиков (2 старших менеджера и 20 операторов) + удалённый отдел бронирования (10 человек)

  • отдел организации банкетов (1 старший менеджер и 3 оператора)

Клиент может дозвониться в каждый отдел – во время вызова ему надо нажать цифру от 1 до 3. 


Схема организации единого колл-центра

Интерфейс Контакт-центра MANGO OFFICE при входящем звонке

Бронь столиков

Есть два сценария. Первый – при диалоге с клиентом оператор бронирует столик в CRM ReMarked. Второй – посетитель сам бронирует столик через форму на сайте ресторана. 

Оформление доставки

Первый вариант. При заказе доставки по телефону оператор заполняет форму на сайте ресторана. Она интегрирована с системой автоматизации общепита iiko.

Второй вариант. При заказе через диалоговое окно на сайте операторы отвечают клиенту с помощью сервиса Манго Диалоги. Функционал этого инструмента позволяет переписываться с клиентами в чате сайта, через e-mail, в WhatsApp, в Telegram, во ВКонтакте.

Но пока компания использует Манго Диалоги не на 100% – чаты в мессенджерах и соцсетях отключены. Специфика ресторанного бизнеса в том, что слишком много чатов создают ошибки в коммуникациях.



Так выглядит переписка с клиентом через Манго Диалоги

Гости используют чат на сайте не только для заказов и бронирования. Около 90% обращений клиентов – вопросы-консультации. 

Распределение запросов происходит так. Если тема касается заказа – отвечает оператор из отдела доставки и самовывоза. На общие темы отвечает любой сотрудник.

Как устроена система KPI для операторов


Модуль Wallboard с достижениями операторов единого колл-центра

Любой профессиональный колл-центр должен быть оснащён простой и удобной онлайн-системой метрик. Это позволяет оцифровать и оценить качество работы сотрудников. В том числе – их KPI. 

Руководители компании установили модуль Wallboard от MANGO OFFICE. Он контролирует и визуализирует параметры клиентского сервиса. 

Количественные показатели:

  • скорость поднятия трубки – не дольше 6 секунд

  • продолжительность разговора – не дольше 90 секунд

  • количество пропущенных, принятых звонков и перезвонов — персонально для каждого сотрудника

Качественные показатели:

  • оценка от гостя по итогам разговора – не ниже 4,5 из 5 баллов

  • обязательный апселл во время диалога — отслеживается сервисом Речевая аналитика

Речевая аналитика также помогает выявлять слова-паразиты в диалогах. Руководитель колл-центра обращает внимание сотрудника на их частое использование.

Особенности внедрения

В едином колл-центре создали дополнительную систему тегирования клиентов. Если посетитель после IVR-меню попал в нужный отдел – его помечают тегом «целевой». 

Операторы проставляют теги вручную. Это помогает при сборе статистики. Например, для подсчёта целевых обращений при планировании нагрузки.


Психологическое сопротивление сотрудников

Операторы колл-центра сопротивлялись новой технологии – звонить с помощью сотового телефона им было привычнее. Со временем проблема исчезла сама собой. 


Инструкции для операторов на внутренней платформе обучения 

По каждому направлению работы колл-центра есть подробный курс. Он разбит на блоки

Обновление сетей Wi-Fi

Замена сотовой связи на IP-телефонию обернулась проблемами с техникой. Не все рестораны были оснащены быстрым Wi-Fi. Компании пришлось установить новые роутеры и сменить несколько интернет-провайдеров.

В компании отмечают: в их кейсе переход на IP-телефонию был бы невозможен без вложений в «железо». В итоге затраты оправдались – стоимость звонков стала ниже. 



Давид Тер-Галустов, директор направления доставки и банкетной службы ресторанов «Хачо и Пури» и «Пхали-Хинкали»:

«MANGO OFFICE – софт с человеческим лицом. Провайдер сразу выделил нам персонального менеджера – мы могли обращаться к нему по любым вопросам. 

Другое важное преимущество – нам всегда предлагают много вариантов кастомизации продуктов. 

В итоге, наши бизнес-процессы максимально оцифрованы. Мы можем строить гипотезы по многим показателям. А также сразу применять их на практике. Как в автоматизированном, так и в организационном формате.»

Ключевые показатели проекта:

  • С момента перехода на единый колл-центр число принятых звонков выросло на 300%

  • Время ответа операторов ускорилось на 20%

  • Число пропущенных звонков сократилось на 25%

  • Количество целевых звонков по трём направлениям работы колл-центра превысило 85%

  • Уровень удовлетворения клиентов (индекс NPS) вырос на 9%


Компания работает над внедрением сразу трёх потенциальных проектов:

  • Интеграция чат-ботов и роботов с корпоративными CMS и CRM

  • Применение ИИ в голосовых коммуникациях

  • Улучшение «пути клиента» (Customer Journey) по сайту и колл-центру ресторанов

Используемые продукты

Smartway Услуги для населения
Smartway — ведущий сервис на рынке бизнес-путешествий. Запущен в 2016 году. Штат – 900+ сотрудников.
Smartway
Виртуальная АТС Контакт-центр Mango Talker Интеграции
М.Видео-Эльдорадо Tорговля и Ecommerce
М.Видео-Эльдорадо — это ведущая российская компания в сфере электронной коммерции, а также розничной торговли электроникой и бытовой техникой.
М.Видео-Эльдорадо
Виртуальная АТС Контакт-центр Интеграции
Норма Медицина
«Норма» — один из крупнейших частных медицинских центров Владимирской области. Включает в себя клинику в Муроме и филиалы — в Александрове и в Москве. Штат – 220 человек.
Норма
Виртуальная АТС Контакт-центр Интеграции
Унистрой Строительство и ремонт
Унистрой создает жилые комплексы, микрорайоны, загородные поселки в Казани, Санкт-Петербурге, Екатеринбурге, Уфе, Тольятти и Перми. 
Унистрой
Виртуальная АТС
VALO Гостиничный бизнес
VALO – это крупнейший в России комплекс апарт-отелей, сочетающий в себе широкий диапазон звездности.
VALO
Виртуальная АТС Контакт-центр Речевая аналитика
Роза Хутор Гостиничный бизнес
Роза Хутор – круглогодичный горный курорт мирового класса. Запущен в 2010 году.
Роза Хутор
Виртуальная АТС
YCLIENTS
YCLIENTS – сервис, который помогает предпринимателям из сферы услуг увеличивать доход. 
YCLIENTS
Виртуальная АТС Контакт-центр Коллтрекинг
AG Experts
AG Experts – федеральная сеть центров по замене и ремонту автомобильных стекол.
AG Experts
Виртуальная АТС Контакт-центр
ООО «Городская ресурсоснабжающая компания» Услуги для населения

ООО «ГРК» оказывает услуги теплоснабжения, водоснабжения и водоотведения в Новой Москве и Московской области.


ООО «Городская ресурсоснабжающая компания»
Виртуальная АТС Контакт-центр
«Пхали-Хинкали» и «Хачо и Пури»

Управляющая компания — федеральная компания в сегменте HoReCa. Корпорация развивает по франчайзингу два бренда ресторанов — «Хачо и Пури» и «Пхали-Хинкали».

«Пхали-Хинкали» и «Хачо и Пури»
Виртуальная АТС Контакт-центр
ВкусВилл Tорговля и Ecommerce

ВкусВилл  – бренд полезных продуктов для здорового питания, сеть магазинов и сервис бесплатной доставки. 

ВкусВилл
Виртуальная АТС Контакт-центр
Доброфлот Производство
Группа компаний «Доброфлот» — крупнейший рыбопромышленный оператор Дальнего Востока
Доброфлот
Виртуальная АТС Контакт-центр
ГБУЗ РБ Поликлиника № 1 г. Уфа Медицина
Как виртуальная АТС позволила повысить качество обслуживания клиентов поликлиники без расширения штата и капитальных расходов на построение новой инфраструктуры
ГБУЗ РБ Поликлиника № 1 г. Уфа
Виртуальная АТС Контакт-центр
Консультация

Расскажите, как устроен ваш бизнес и какие задачи требуется решить.
Наши менеджеры свяжутся с вами и подберут оптимальное решение.

Перезвоните мне